發布(bu)日期:2023-12-03 16:23:57 人氣:446
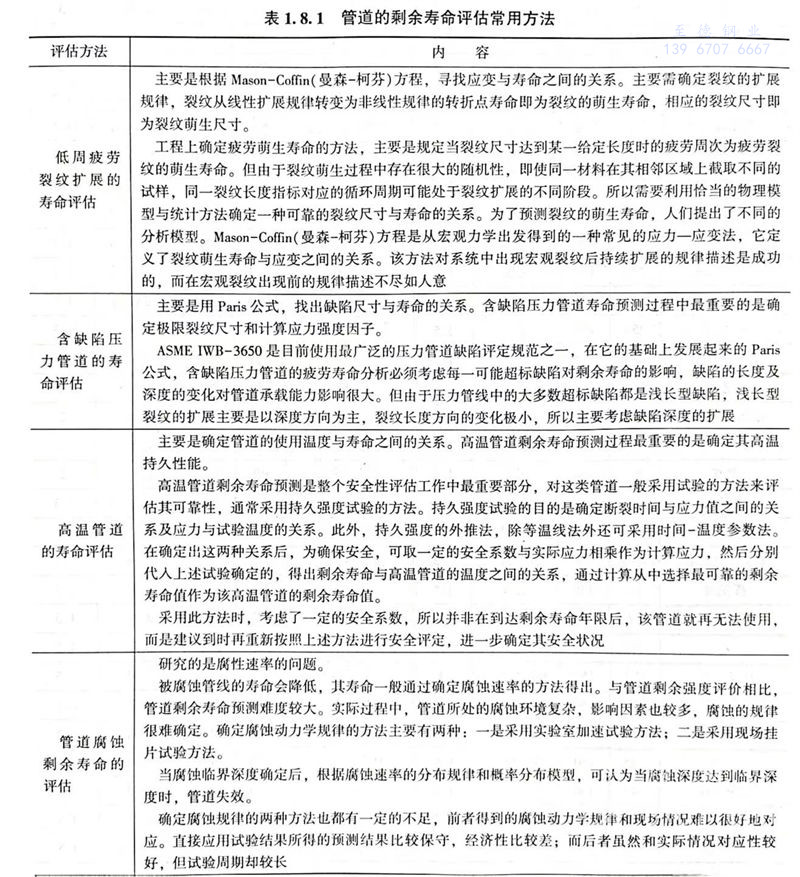
實際工程應用中,管(guan)道的(de)壽(shou)命預測已取得了理(li)想的(de)成果(guo)。管(guan)道的(de)剩余壽(shou)命評估常用方(fang)法見表1.8.1。